首页 > 资讯中心 > 政策法规

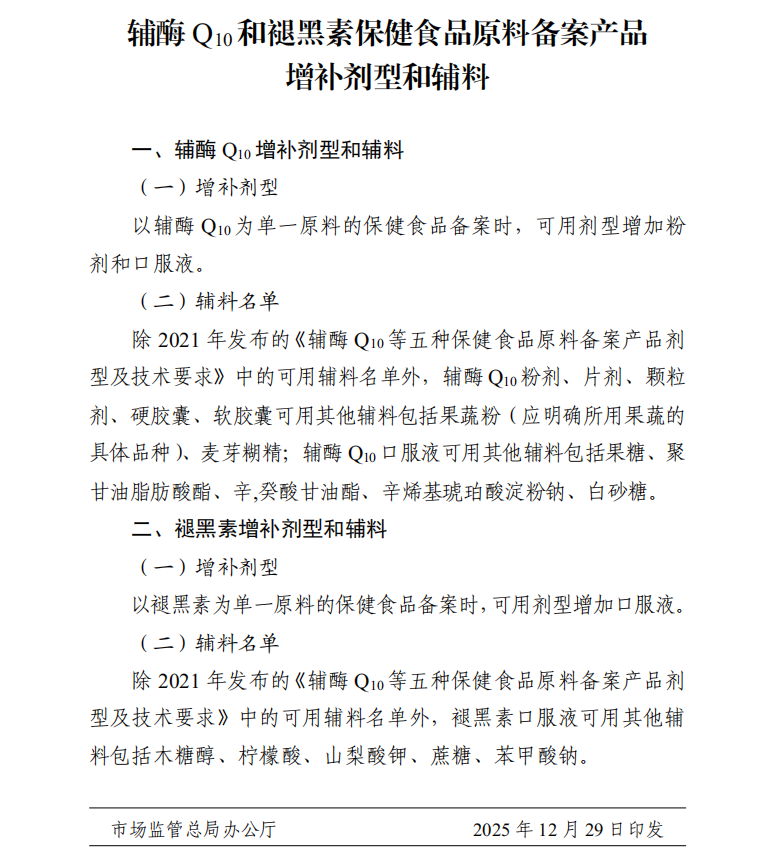
市场监管总局关于发布《辅酶Q10和褪黑素保健食品原料 备案产品增补剂型和辅料》的公告

市场监管总局关于发布《辅酶Q10和褪黑素保健食品原料

备案产品增补剂型和辅料》的公告


根据《中华人民共和国食品安全法》《辅酶Q10等五种保健食品原料备案产品剂型及技术要求》,市场监管总局制定了《辅酶Q10和褪黑素保健食品原料备案产品增补剂型和辅料》,现予公告,自2026年3月1日起实施


市场监管总局

2025年12月27日

image.png

image.png